Instance Verification Kit (IVK)
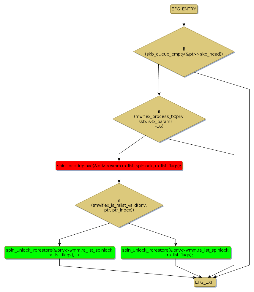
spin lock @ [30997+62+/linux-3.19-rc1/drivers/net/wireless/mwifiex/wmm.c]
Instance Signature: ra_list_spinlock
|
The Matching Pair Graph:
|
|
Function Name
|
Control Flow Graph (CFG)
|
Events Flow Graph (EFG)
|
Source Correspondence
|
|
mwifiex_send_single_packet
|
|
|
[29931+26+/linux-3.19-rc1/drivers/net/wireless/mwifiex/wmm.c]
|